首页
文章
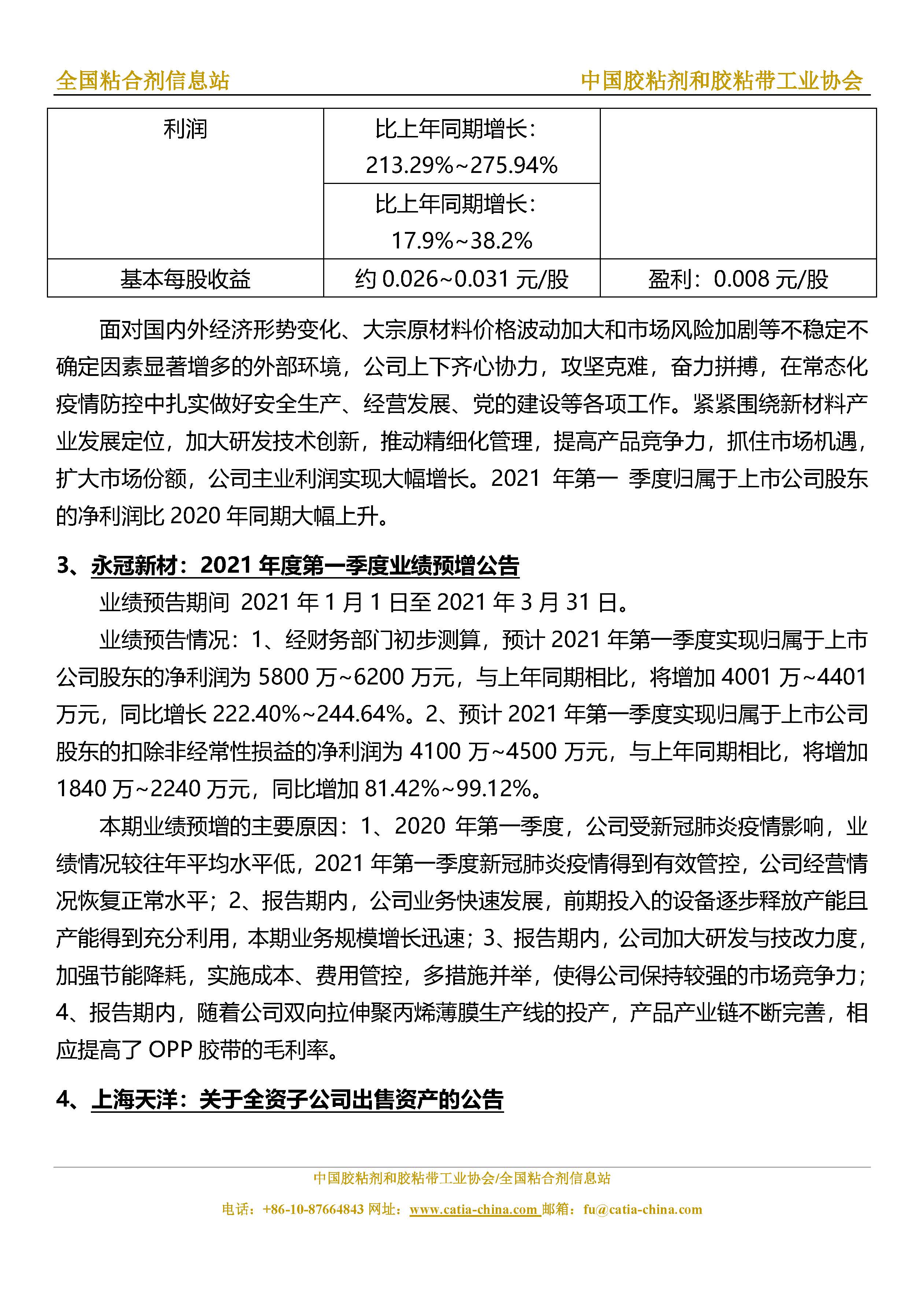
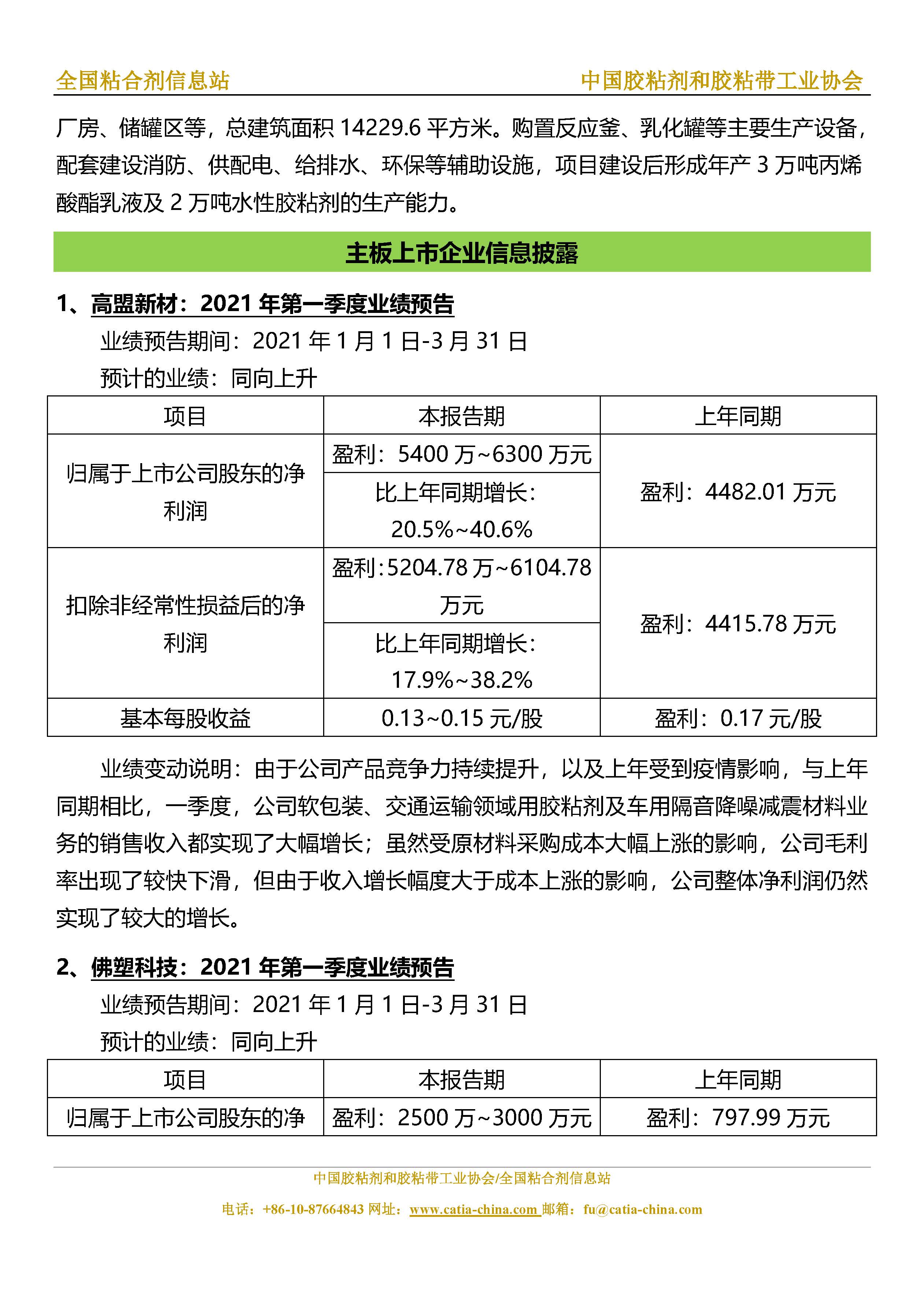
胶粘剂和胶粘带行业信息周报(2021.4.9-4.15 )总第94期
胶粘剂和胶粘带行业信息周报(2021.4.9-4.15 )总第94期
时间:   2021-04-16      
作者:   CATIA      
来源:   CATIA      
上一篇:
科思创、安利股份展开全方位合作
下一篇:
胶粘剂和胶粘带行业信息周报(2025.7.4-7.10)总第296期