首页
文章
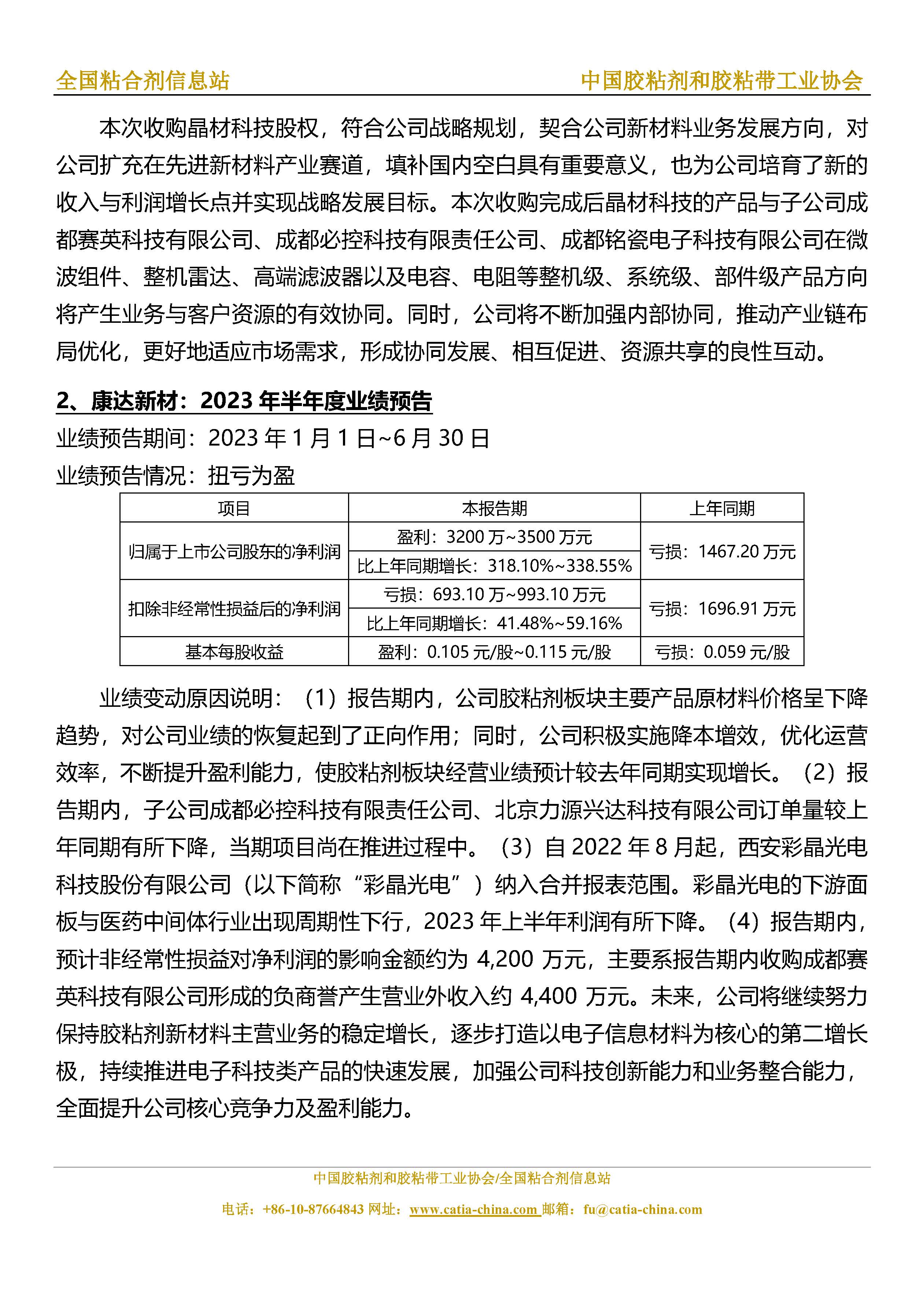
胶粘剂和胶粘带行业信息周报(2023.7.14-7.20)总第205期
胶粘剂和胶粘带行业信息周报(2023.7.14-7.20)总第205期
时间:   2023-07-21      
作者:   CATIA      
来源:   CATIA     
上一篇:
年会重磅报告 | 福莱新材杨晓明·充电桩助力电动汽车快速发展
下一篇:
胶粘剂和胶粘带行业信息周报(2025.7.4-7.10)总第296期